原标题:打击网络谣言 共建清朗家园 中国互联网联合辟谣平台2023年12月辟谣榜
谣言1:医保统筹额度2023年年底清零?
谣言2:酒醉驾判定标准要变了?
谣言3:火车票退票不扣手续费了?
谣言4:捐赠甘肃积石山地震灾区的羽绒服被倒卖?
谣言5:河南郑州一高校澡堂漏电致17名学生死亡?
谣言6:广州成为全国首个限制外卖配送的城市?
谣言7:降雪能冻死病毒?下场雪生病的人就少了?
谣言8:多类牙膏原料存致癌风险?
谣言9:奥司他韦缺货、涨价了?
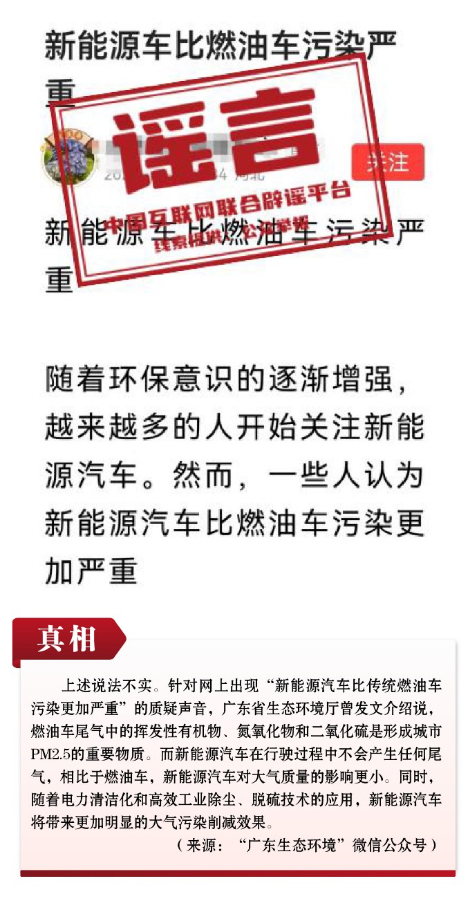
谣言10:新能源汽车比燃油车污染还严重?


辟谣报告盘点汇总,一应俱全

严厉惩治AI造谣传谣 《利用AI生成类谣言辟谣典型案例》发布
案例展示了多部门联动核查谣言线索、权威辟谣、依法追.........